Resumo
Este manual describe o funcionamento FitPoint (acionamento do Relé), quando usado no dispensador de bebidas ou na porta do spa.
Informações técnicas

FitPoint
Entrada: 100 ~ 240 V
Frequência: 50 ~ 60 Hz
Saída
Modo HV: 210 V 4 A (Depende da voltagem da rede)
Modo LV: 12 V 1 A
Relé
Consumo bobina: 30 mA
Tensão da bobina: 12 V
Carga máxima no contato: 127 V - 10 A, 220 V - 7 A, 30 V - 7 A
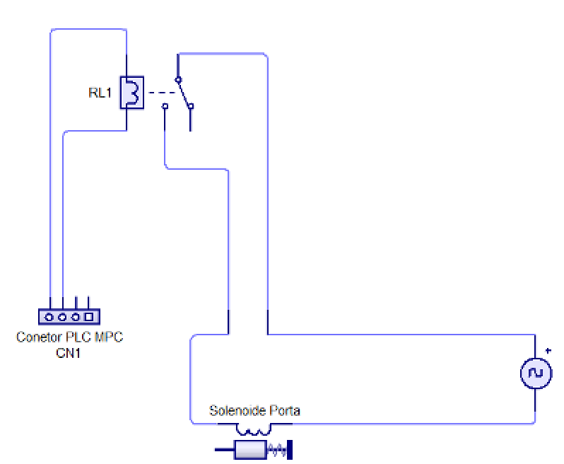
Esquemático do relé

Conexão na PLC MPC IF

Ao conectar o Relé na PLC MPC IF, verificar se a chave seletora HV/LV está na posição LV, como mostra a imagem abaixo:
Acionamento do relé
O Relé será acionado quando o relé 2 da PLC MPC IF for acionado:

Exemplo de ligação da carga:

Nota: A carga não pode ter uma corrente superior a 10 A. Este artigo foi útil?
Que bom!
Obrigado pelo seu feedback
Desculpe! Não conseguimos ajudar você
Obrigado pelo seu feedback
Feedback enviado
Agradecemos seu esforço e tentaremos corrigir o artigo